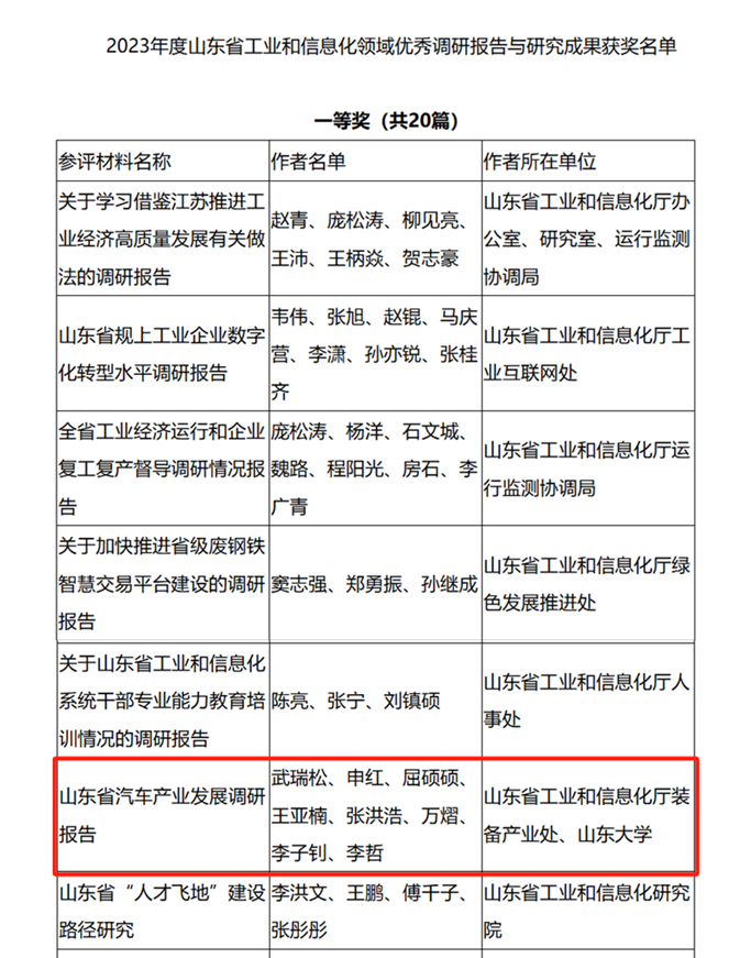
根据《山东省工业和信息化领域优秀调研报告与研究成果评选办法》,省工业和信息化厅按照评选程序,围绕服务决策导向,坚持公开、公平、公正原则,突出调研报告与研究成果质量,组织开展了2023年度优秀调研报告与研究成果评选工作。经过初评、复评、公示等环节,共评出一等奖20篇,二等奖35篇,三等奖45篇。其中由beat365在线唯一官网院长万熠,副教授王亚楠,学术副教授屈硕硕、张洪浩牵头完成的《山东省汽车产业发展调研报告》凭借其全面深入的分析、丰富准确的数据以及具有前瞻性的发展建议,赢得了评审委员会的高度评价,荣获一等奖,充分展示了我院在汽车产业研究领域的深厚底蕴和前瞻视野。报告撰写过程中,充分吸收了谢宗法教授等车辆研究所老师的大量宝贵意见。

报告深入分析了山东省汽车产业的现状,包括产能规模、产业链结构、技术创新能力、市场竞争力以及面临的挑战与机遇。特别强调了在新能源汽车、智能网联汽车等新兴领域的发展潜力,并提出了一系列针对性的发展策略和建议,为政府决策和企业战略规划提供了重要参考。
该报告的获奖是我省汽车产业研究领域的重要里程碑,对于指导我省汽车产业科学规划、合理布局、创新发展具有重要意义。团队表示,这份荣誉不仅是对他们辛勤工作的肯定,更是对山东省汽车产业发展前景的鼓舞。团队将以此为契机,继续深化产业研究,紧密跟踪国内外汽车产业发展动态,为山东省乃至全国汽车产业的转型升级和高质量发展贡献更多智慧力量。